Hola a todos en este nuevo artículo. En el vamos a ver dos conceptos relacionados entre si, como lo son el slew-rate y el ancho de banda de potencia.
En primer lugar hablaremos del slew-rate, que es la velocidad máxima para la cual un amplificador operacional puede seguir a la frecuencia de entrada sin que se presente distorsión.
El slew-rate se define como:
Definiremos ancho de banda de potencia como el margen para el cual el amplificador funciona sin que haya distorsión. Esto es, el amplificador funcionará bien para una determinada frecuencia, pero si la vamos incrementando, llegará el momento en que en la salida se manifieste distorsión, ya que la salida no puede seguir la velocidad de la entrada.
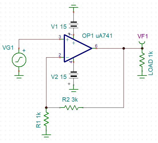
Veamos un ejemplo con un circuito de un amplificador operacional no inversor echo con Tina.

Veamos cual sería la salida para una señal de un kilohercio:

Vemos que la tensión de entrada es de tres voltios y la ganancia es de cuatro, con lo que tendríamos doce voltios de pico de salida.
Vamos a ver ahora un poco de teoría. La tensión de entrada es del tipo senoidal:
Si derivamos con respecto al tiempo:
El resultado máximo sería (consideramos que el coseno vale 1):
Si despejamos la frecuencia:
Siendo fp la frecuencia máxima para la cual no habría distorsión en la salida.
Veámoslo con un ejemplo: En el circuito anterior el slew-rate del uA741 es de 0.5V/uS. Utilizaremos este operacional que ya tiene unos cuantos años para que sea mas fácil ver la distorsión al variar un poco la frecuencia.
Si nos fijamos en el datasheet, podemos apreciar el valor de este slew-rate:

Hagamos los cálculos del ancho de banda de potencia (fp):
En la simulación, no se aprecia distorsión o es muy leve a esa frecuencia. Voy a mostraros la distorsión que hay en 10 kilohercios:

Podemos apreciar que la salida es del tipo triangular y que no se parece en nada a la señal de entrada. Hay pues por tanto una limitación en el limite de la frecuencia de entrada.
Y esto es todo por hoy. En el próximo artículo hablaremos del offset y de como corregirlo (es algo indeseado) y empezaremos a ver las diferentes configuraciones de amplificadores y circuitos que se pueden hacer con esto componentes tan útiles que son los amplificadores operacionales.
No os dejo un enlace al esquema, ya que el circuito es idéntico al del artículo anterior.
Nada mas de momento. Un saludo. 🙂
REFERENCIAS:
Electrónica, segunda edición. Allan R. Hambley
