Hola de nuevo. En este último artículo dedicado a los JETs veremos como polarizarlos en…
Etiqueta: divisor de tension
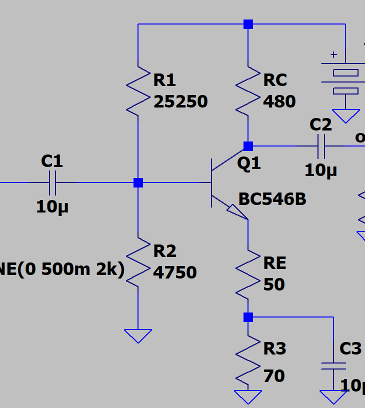
Saludos a todos. En este artículo de hoy vamos a ver la polarización mediante divisor…
Hola de nuevo. En el artículo de ayer hablé de como polarizar un transistor con…
Hola a todos. En este artículo que es continuación del previo, explicaré como polarizar correctamente…
