Buscar

TRESCIENTOS BAUDIOS

Blog de Electrónica, Informática y otros temas

Menú
Saltar al contenido
  • Inicio
  • Archivo
  • Enlaces diversos
  • Modelos
  • Acerca de

Etiqueta: analisis en alterna

  • Electronica

Simulación con Spice -Análisis en AC

  • por José Mari Domínguez
  • Publicado en 20 Feb 201919 Jun 2019

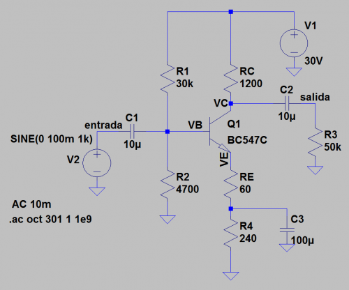
En este artículo vamos a ver el análisis de alterna (diagrama de Bode) y usaremos…

Leer Más

Categorías

  • Arduino
  • curiosidades
  • Electricidad
  • Electronica
  • Fisica
  • Informatica
  • Laboratorio
  • Linux
  • Nota informativa
  • Programacion
  • Simulacion
  • Sin determinar
  • Tecnologia
  • Teoría
  • Utilidades
  • video

Etiquetas

2N5459 2N5486 555 alimentador alterna amplificador analisis analisis de mallas analisis en alterna Arduino bobinas clase B COLECTOR COMUN condensador configurar darlington diodo divisor de tension doble onda DRENADOR ec emisor comun FET filtro FUENTE fuente de alimentacion henrios ID ide IDSS inductancia infrarrojos instruments JFET kirchhoff led leyes de kirchhoff Linux ltspice mallas mint netlist no inversor onda cuadrada onda triangular operacional oscilador osciloscopio polarizacion Programacion puente PUERTA punto Q push-pull qucs qucsstudio recta de carga rizado s11 s21 SEGUIDOR DE EMISOR Simulacion spice sublime text SURTIDOR texas texas instruments tina tina 9 TRANSCONDUCTANCIA VGS video WAV wheeler youtube

Los artículos mas leidos del blog

Polarización mediante divisor de tensión. Diseñar para un punto "Q" óptimo.
Amp. operacional. Tensión, corriente de offset y corriente de polarización de entrada.
Cálculo de Inductancias de bobinas con núcleo de aire.
Amplificador de clase B (push-pull)
Recta de carga de un transistor, punto "Q"
Generación de ondas. Oscilador de relajación, onda cuadrada.

Estadísticas del sitio

  • 211.254 hits

Licencia del blog

Licencia de Creative Commons
Este obra está bajo una licencia de Creative Commons Reconocimiento-NoComercial-SinObraDerivada 4.0 Internacional.
El canal del Blog

Introduce tu dirección de correo electrónico para seguir este Blog y recibir las notificaciones de las nuevas publicaciones en tu buzón de correo electrónico.

Un sitio web WordPress.com.
×
  • Suscribirse Suscrito
    • TRESCIENTOS BAUDIOS
    • ¿Ya tienes una cuenta de WordPress.com? Inicia sesión.
    • TRESCIENTOS BAUDIOS
    • Suscribirse Suscrito
    • Regístrate
    • Iniciar sesión
    • Denunciar este contenido
    • Ver el sitio en el Lector
    • Gestionar las suscripciones
    • Contraer esta barra
Privacidad y cookies: este sitio utiliza cookies. Al continuar utilizando esta web, aceptas su uso.
Para obtener más información, incluido cómo controlar las cookies, consulta aquí: Política de cookies