Diseño de un amplificador de audio en Emisor Común con Qucs

El amplificador que vamos a diseñar en esta ocasión, ya fue utilizado para enseñar como funcionaba el análisis en AC de un circuito amplificador o filtro. Este análisis sirve para obtener la respuesta en frecuencia de un dispositivo en concreto.

En esta ocasión voy a utilizar el simulador Qucs, en concreto la versión 0.0.18-2. Esta versión la tenéis que descargar de la página de los desarrolladores. La versión que os comente en un artículo anterior, me ha dado problemas y he tenido que volver a instalar la anterior.

Si no sabéis como des-instalarla e instalar la anterior, me lo decís y lo explico en otro artículo. Me refiero a si utilizáis Linux y no tenéis mucha experiencia aun.

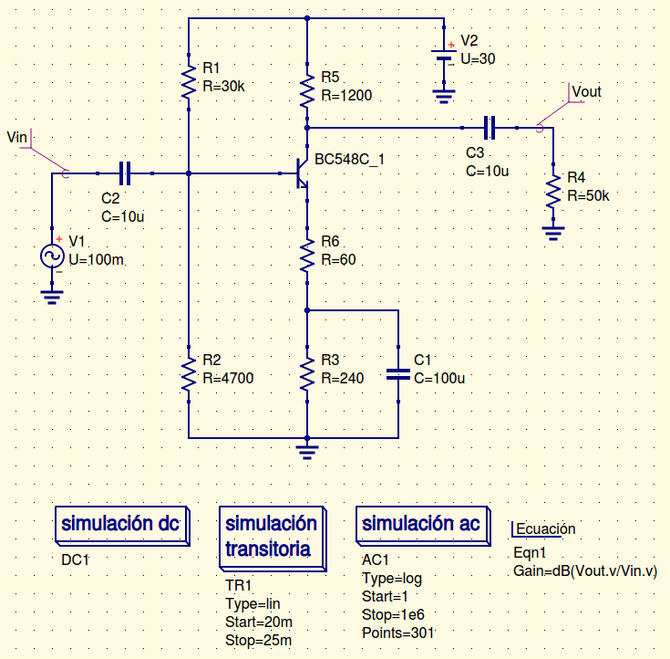
Sea el siguiente esquema: Un amplificador en Emisor Común. Voy a explicarlo en bastante mas detalle que el artículo de que procede, y al final veremos como coinciden las dos simulaciones.

seleccion_516
Amplificador en Emisor Común

Como podéis observar, el análisis del transitorio empieza en 20 mili segundos y termina en 25 milisegundos también. Esto es así para poder ver la salida del amplificador cuando ya ha llegado a un equilibrio. Vemos en la gráfica que sigue que la curva es perfectamente simétrica.

seleccion_517
Análisis del Transitorio

La ganancia teórica de este circuito en decibelios es de:

AdB=20 \ log \frac{R5}{R6}=20 \ log \frac{1200}{60}=26 \ dB

Al final del artículo veremos que la simulación entrega un valor idéntico. Si queremos menos ganancia, solo tenemos que jugar con R5 y R6 (R3 también) para obtener una ganancia menor, por ejemplo. Si la ganancia es demasiado elevada, el circuito podría oscilar.

El condensador C1 es un condensador de desacoplo. En alterna es como un cortocircuito a tierra. En la realidad no es del todo así, ya que presenta una impedancia en función de la frecuencia. En el peor caso posible, estaría en 20 hercios.

El oído humano tiene un funcionamiento en frecuencia desde 20 hercios hasta 20 kilohercios, que dependerá de la persona en concreto.

La impedancia de este condensador en 20 hercios es la siguiente:

Xc=\frac{1}{2 \pi \ f \ C}= \frac{1}{2 \pi \ 20 \ 100 \mu F}=80 \ \Omega

Vemos pues que interesa colocar un condensador de desacoplo lo mas alto posible, para que la respuesta en baja frecuencia sea buena.

Queremos que la corriente de emisor en el punto Q sea de unos 10 miliamperios, con una corriente de saturación del doble. La corriente de colector será pues de 20 miliamperios.

De esta forma nos quedaría el punto Q en el centro de la gráfica mas o menos. Si hemos elegido bien los valores, cuando simulemos el transitorio no veremos ningún tipo de distorsión (la onda senoidal debe de ser perfectamente simétrica).

Esta corriente del punto de operación, la fijamos con la suma de las dos resistencias de emisor y la caída de tensión en el emisor del transistor.

\frac{30}{20 \ mA}=1500 \Omega

Haciendo cuentas para obtener los 26 decibelios de ganancia, hallamos los valores de R5 y RE (R6 + R3). Tenemos pues que R5 + R4 + R3 = 1200 + 60 + 240 = 1500 ohmios.

Sabiendo la corriente de emisor y la RE, podemos hallar la tensión de emisor y por lo tanto la tensión de base (sumándole 0.7 voltios). Esta tensión se obtiene mediante un divisor de tensión, como podemos ver en el esquema.

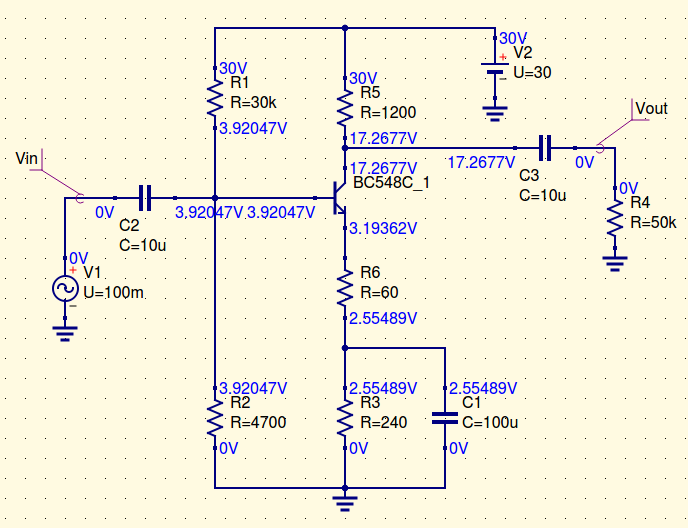
Fijamos un valor a R2 de 4700 y sabiendo que la tensión de alimentación es de 30 voltios hallamos la otra resistencia del divisor de tensión de tensión, R1 que es de 30k. El resultado es de 4 voltios exactos en la base. Ver la siguiente imagen:

seleccion_519
Polarización del transistor

La corriente de este divisor de tensión es muy reducida, pero lo es mucho mas la corriente de base. No tenemos que preocuparnos de que el transistor haga que esta tensión caiga, ya que este divisor es estable para el transistor (gracias a la alta beta del transistor).

Se recuerda que la corriente de base es beta veces menos que la corriente de emisor. También sabemos que la corriente de colector y la de base son prácticamente iguales y que la corriente de emisor es la suma de la de colector mas la de base.

Para el BC548 la beta es mínimo de 420. Esta beta tan alta hace que la corriente de base sea máximo de 23 micro amperios (10 milis / 420).

Hay una regla de diseño que dice que en el divisor de tensión deben de pasar al menos diez veces por el la corriente que este entrega, para que sea estable. Vamos mas que cubiertos con el divisor de tensión expuesto y la beta tan alta de este transistor.

En la imagen siguiente se muestra la respuesta en frecuencia, la cual se ajusta a lo calculado: 26 decibelios. Vemos también que en 20 hercios la caída es mayor que tres decibelios: Este amplificador no podríamos decir que empieza la respuesta en 20 hercios, sino en algo menos que 40 hercios.

Si vuestro oído es como el mio, no creo que notásemos la diferencia a esta frecuencia tan baja.

seleccion_518
Respuesta en Frecuencia

REFERENCIAS:

Principios de Electrónica, Malvino.

Hojas técnicas del blog

Avatar de Desconocido

Autor: José Mari Domínguez

Ingeniero Técnico Electrónico y administrador del blog. Aficionado a la Electrónica, Informática y a otros temas.

4 pensamientos

Deja un comentario