Saludos. En este artículo vamos a ver como se puede simular sub-circuitos de Spice (archivos en ASCII de extensión *.cir) mediante el simulador Qucs. En estos archivos se indica de forma «escrita» los diversos elementos de un circuito.
¿Por que hacer esto? Por ejemplo para añadir un modelo que no existe en Qucs, pero si que existe en formato Spice.
Para poder explicar este artículo voy a recurrir a la información que aporta el propio simulador Qucs. Esta información consiste en uno de los tutoriales que existen sobre Qucs. Incluyo la referencia al mismo por si queréis profundizar mas en este tema.
Sea el siguiente netlist:
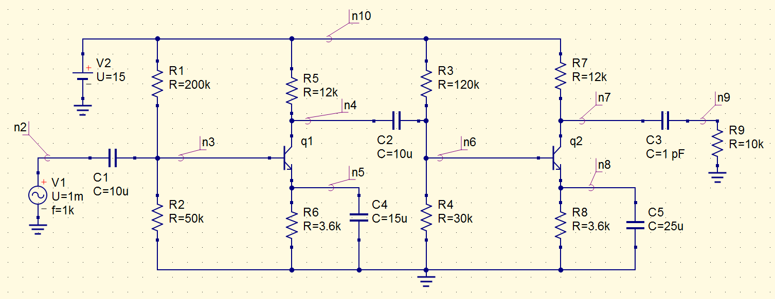
A two-stage BJT amplifier. * * Input node 2, output node 9 * Power supply Vcc conected to node 10 * c1 2 3 10uf r1 3 10 200k r2 3 0 50k r5 10 4 12k q1 4 3 5 qmod r6 5 0 3.6k c2 4 6 10uf c4 5 0 15uf r3 10 6 120k r4 6 0 30k r7 10 7 6.8k q2 7 6 8 qmod r8 8 0 3.6k c5 8 0 25uf c3 7 9 10uf * .model qmod npn (is=2e-16 bf=50 br=1 rb=5 rc=1 re=0 + cje=0.4pf vje=0.8 me=0.4 cjc=0.5pf vjc=0.8 ccs=1pf va=100) * .end [/code]
Este fichero de texto indica de forma escrita los componentes que entrarían a formar parte del esquema. Este subcircuito lo podemos hacer desde cero o bien exportarlo de otro programa (como por ejemplo algún programa de Spice).
Vamos a hacer lo contrario de lo que se suele hacer normalmente, que es dibujar el esquema y luego obtener el netlist. Nos armamos de lápiz y papel y procedemos a dibujar el esquema (esto es con fines didácticos, en la realidad no haría falta).
Al final obtendríamos un esquema como el que se muestra a continuación. Nótese que las etiquetas son el numero de nodo.
Vuelvo a repetir que se hace esto con fines didácticos. Lo habitual es obtener el netlist a partir del esquema. Olvidaros del esquema (no lo dibujéis) y sigamos.
En la siguiente imagen del simulador Qucs, se muestra el «bloque» que utilizaremos (netlist SPICE).

Hacemos clic y lo situamos en un esquema vació:

Hacemos doble clic en el y lo editamos de la forma en que lo está la siguiente imagen :

El puerto 2 es una entrada, el 9 es una salida y el puerto 10 es una alimentación (en el netlist del fichero de Spice). Le añadimos a este nuevo componente creado una fuente senoidal de entrada (1mV y 1KHz), una carga (10k) y la alimentación.
En Archivo le indicamos la ruta y nombre de nuestro circuito (netlist). Hay que tener en cuenta que los nodos cambiarán en función de como este hecho el esquemático (*.cir) y donde lo ubiquemos. Tener en cuenta que Qucs guarda los proyectos en un directorio de la forma «.Qucs» en vuestro carpeta «home».
Acto seguido le añadimos los parámetros de la simulación y se nos quedará el esquema algo parecido a esto:

Ejecutamos la simulación (en este caso es de la respuesta del amplificador) y al imprimir la ganancia y la fase tendremos algo parecido a esto:
En resumen: Vemos que se pueden simular subcircuitos y modelos provenientes de Spice y que funciona bien.
Seguiré tocando este tema tan interesante, al menos lo es para mi.
Hasta el próximo artículo y un cordial saludo.
REFERENCIAS:
Tutorial de Qucs: «Qucs Simulation of SPICE Netlists». Mike Brinson. 2007


